永利304官网唯一
英文版
首页
学院介绍
学院概况
历任领导
现任领导
组织机构
规章制度
百年土木
学科建设
省级重点学科
国家一流专业
建设指导委员会
分学位委员会
分学术委员会
本科教学委员会
教师概况
著名学者
专任教师
行政人员
教辅人员
退休人员
人才培养
本科生教育
研究生教育
博士后教育
留学生教育
招生与就业
科学研究
学术交流
科研项目
科研成果
科研团队
仪器设备
社会服务
院企合作
实践基地
党团工学
党务工作
团学工作
工会工作
校友专栏
首页
校友会介绍
校友企业
校友风采
校园掠影
联系我们
下载中心
教师
学生
其他
系部中心工作
建筑环境与能源应用工程系
系部动态
专业历史
课程体系
特色课程
学术研究
道路与桥梁工程系
系部动态
教学培养
学科团队
学术前沿
合作交流
资源中心
建筑工程系
系部动态
课程体系
特色课程
学术研究
给排水科学与工程系
专业简介
系部动态
课程体系
特色课程
学术研究
土木工程基础部
系部动态
通知公告
教育教学
科学研究
土木工程实验中心
中心动态
本科教学试验
国家级科研项目
省部级科研项目
参观交流指导
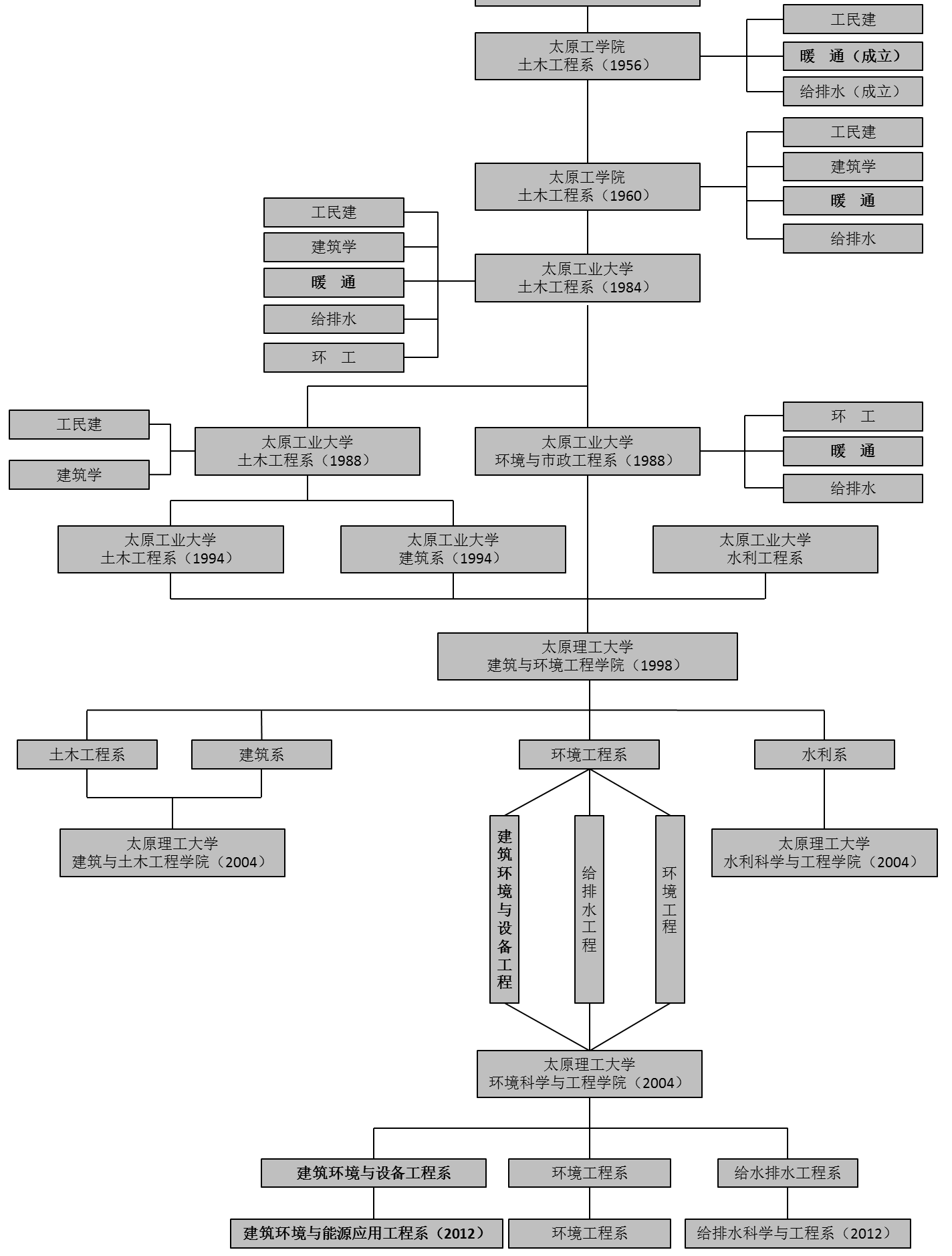
专业历史
当前位置:
首页
>>
系部中心工作
>>
建筑环境与能源应用工程系
历史沿革
日期:2020年07月30日 作者:来源: 点击数:
【关闭】